今天是
返回主站
教务处(高职处)
热门搜索:
×
搜索过于频繁,请输入验证码
网站首页
通知公告
教学管理
专业建设
职教高考
高职创建
资助管理
素养提升
产教整合
学籍管理
资料下载
您的位置:
首页
>
机构
>
教务处(高职处)
>
资助管理
>
详细内容
资助管理
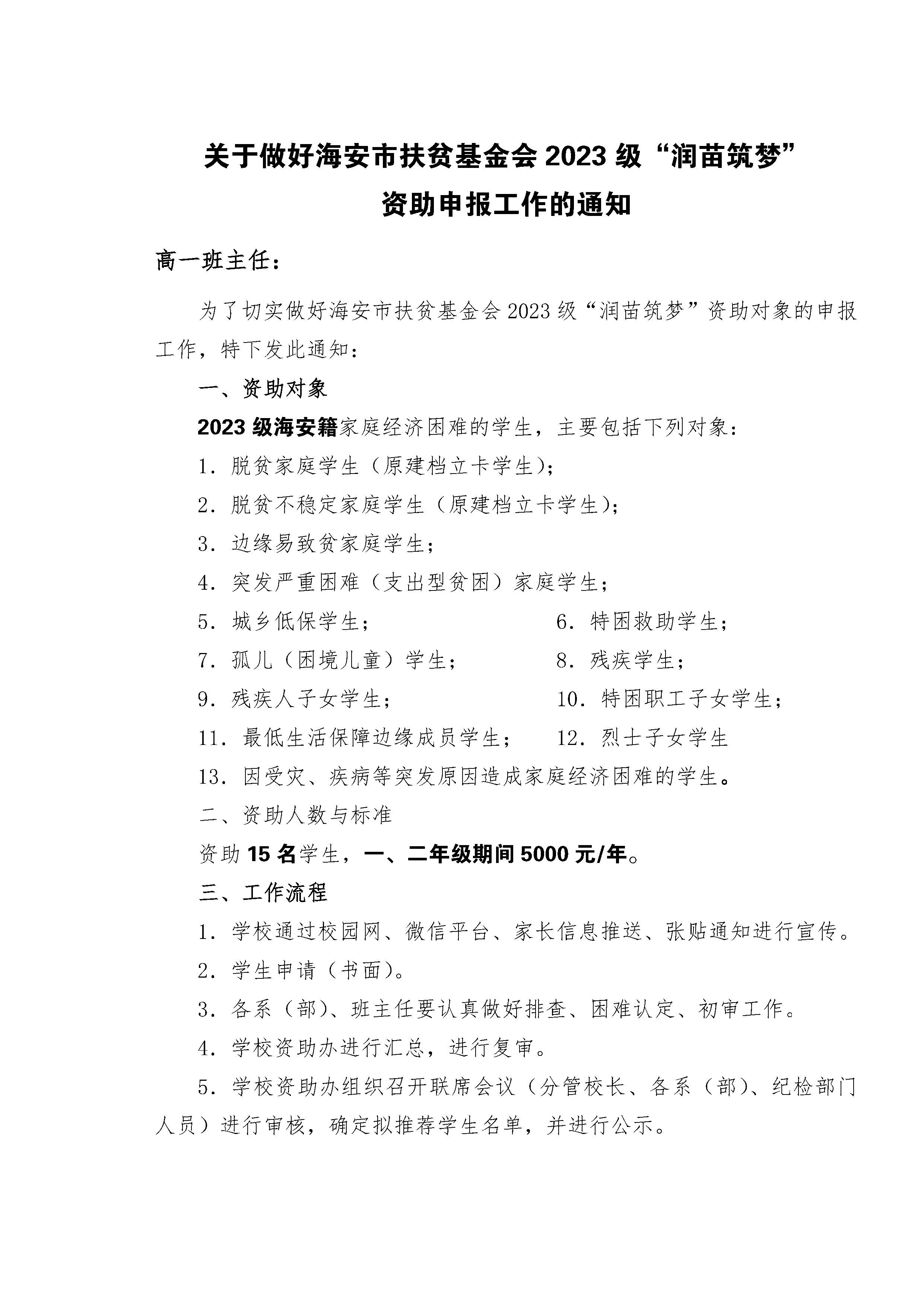
关于做好2023级润苗筑梦(人才培训中心)资助申报工作的通知
来源:
作者:
发布时间:2023-09-13 12:53:56
浏览次数:
次
【字体:
小
大
】
终审:张锋
分享到:
【打印正文】